2021年11月26日-30日河北结构性心脏病学术会议

中国超声医学工程学会    |    2022-01-12

2021河北结构性心脏病学术会议 

暨第二届卵圆孔未闭诊治一体化学术会议  

暨第三届先天心脏病(从胎儿至生后)超声心动图研讨班


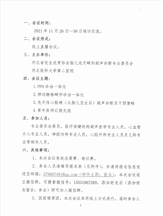
会议时间

2021年11月26日—30日


观看方式

1、您可以下载云超声”app观看直播

app下载.png

2、关注公众号“云超声”也可观看在线直播

云超声.jpg


会议通知



微信截图_20211111094640.png

2.png3.png


会议日程

微信图片_20211112103527.jpg

微信图片_20211112103538.jpg

微信图片_20211112103544.jpg

微信图片_20211112103550.jpg

微信图片_20211112103555.jpg






上一篇:2021年11月26日-30日河北结构性心脏病学术会议 下一篇:没有了